2012年8月,美國羅徹斯特理工學院(RIT)把印刷媒體學院改名為印刷與媒體科學學院,這策略思維的改變是希望走上印刷+(Print-Plus),要深入了解網路、移動與社群媒體與印刷專精技術,學生將成為媒體工程師,學習足夠技術與實務技能走向跨媒體傳播服務,要瞭解資料與內容的來源,如何運用有效的技能及不同的渠道達到不同的目標客戶,而課程內容將包括跨媒體工作流程、數字資產管理和數據庫出版等,也將包括包裝印刷領域、媒體藝術及相關技術,這除了精準的整合藝術與科學,也把傳統的印刷技術成功轉化成跨職能的解決方案,媒體科學學院的任務將是要擴充視野,要保持創新、轉化及連接大眾,流程與系統化則是讓圖文傳播行業成為成長的基礎,而傳播方式是多渠道及跨媒體的市場行銷。
RIT對印刷教育的變革,讓學生了解到印刷產業的領域與視野、業務流程、技術與創新、網路與數位技術應用、跨媒體與多渠道傳播與行銷等都
是產業的主流,最近更加入3D 打印質量分析、消費者對印花紡織品的偏好、數字出版的用戶體驗以及在印刷製成的精益技術等;而過去10年來Drupa國際印刷展展出的主題,也帶動印刷業者關注到綠色印刷與永續經營、自動化與彈性生產方式、增值印刷技術、標準化與認證、合版印刷與網上服務、智慧包裝、雲端服務與大數據、環保與節能減碳、功能與工業印刷、工業4.0、跨領域與跨媒體服務、數位與資訊技術、數位印刷與數位服務、依需印刷與個性化印刷、智能製造、購併策略與整合服務等議題,這讓大家理解到印刷包裝產業發展持續在創新中。
印刷包裝產業發展路徑圖(Roadmap),主要是探討產業發展的戰略思維,希望能闡釋印刷與包裝產業發展的願景、目標與方向,並將市場趨勢、業務戰略與技術決策聯繫起來,希望能有助於業者規劃經營發展及執行方案有較具體的方向。
2020年歐洲印刷產業發展路徑圖
歐洲幾個國家的印刷協會一起合作,並調查印刷相關設備與材料廠商的意見,在2011年出版歐洲未來的印刷工業(Future of European Printing Industry)報告,探討歐洲印刷業者到2020年發展的路徑圖(Roadmap)與願景,提出三項發展主軸。
一是高效的網路印刷生產機制(Efficient Web-print Production),其執行方案包括以自動換版、捲筒紙斷紙控制、優化材料相互作用、物流控制與管制VOC排放等效率改善,同時提高影像再現、印刷表面強度的性能,以響應客戶的需要,進一步發展混合式的生產方式、發展彈性的產品組合,以提高產能的利用率。
二是發展有附加價值的互動性印刷品(Added value for the Interactive printed product),包括媒體互動技術如二維碼及近場通訊(NFC),整合電子組件與印刷品的互動性產品,發展功能印刷產品,並降低成本來拓寬產品領域。
三是發展非媒體產品與服務(Printed Non-media Products),以現有印刷技術及製程經驗,整合相關材料及數位技術,來製造非媒體的產品與服務(如電子印刷、生命科學、電池等),報告中也對三項路徑圖提出目標(Goal)、利益與機會(Benefits and Opportunities)、行動(Actions)、配套能力與技術(Supporting Competences and Technologies)、環境驅動因素(Drivers)與研發(R&D proposal)等都有明確的建議。
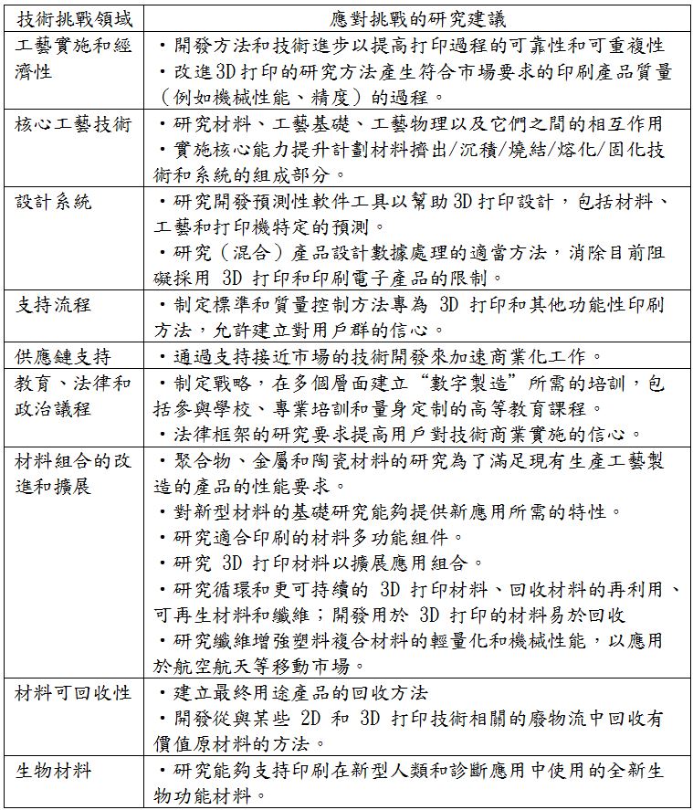
2020年9月荷蘭出版的印刷業發展路徑圖(Roadmap Printing)提到,2020年全球數位印刷產值約1,260億歐元,占全球印刷規模的18%,到2025年以年均成長率8%增加,其中噴墨印刷是成長最快的部門,2019年的市場值約340億歐元,到2025年可達約470億歐元;數位印刷應用於圖文傳播外,工業印刷的應用是成長最快的,這包括紡織品、包裝、瓷磚、金屬、聚合物、陶瓷、3D 打印、食品、藥品、OLED顯示器等。預計到2025年,工業及裝飾印刷市場將增長至1,200億歐元。
https://www.hollandhightech.nl/sites/www.hollandhightech.nl/files/Documenten/Roadmaps/Roadmap-Printing-2020.pdf
而噴墨技術結合3D印刷/積層製造(Additive Manufacturing)技術,其應用範圍與市場將更廣泛,包括汽車、航空航天、生物醫學、醫療保健、食品、運輸、消費品、能源和電子產品等,這將會顛覆傳統的製造與供應方式,可按需(On Demand)供應所需的產品數量,從而減少運輸和存儲需求,並節省材料和能源。2019 年 3D印刷的全球市場規模已達119億歐元,過去十年增長約20-25%,預計到2023 年將達到290億歐元。
就發展數位及積層製造的技術,報告提到工程與製造技術、數字技術、先進材料技術、奈米技術、生命科學技術等是關鍵重點,並以印刷工藝為基礎,發展噴墨印刷機、噴頭與材料等核心組件,整合先進的機電一體化、嵌入式控制和工作流程解決方案的系統平台,可靠性和先進的傳感與控制及智能產業等,而到2025年,需要面對的應用和技術路線圖的挑戰如下:

資料來源:Roadmap printing 2020
日本印刷產業聯合會對印刷產業的發展願景
日本印刷產業聯合會(JFDI)對日本印刷產業也提出2020年的發展願景,如圖所示,是以印刷業不同部門為基礎,考慮在數位化(Digitalization)時代、永續環境與功能印刷機會(Advanced Function/Environmental Features)、外包與解決方案時代(Solutions & Outsourcing) 及商業模式創新(Business Model Innovation)等不同環境下發展不同的產品與服務,相關發展的路徑圖(Roadmap)如下:
商業印刷:跨媒體服務、數位看板/文件中心、公司駐廠印刷、行銷服務、設計、多渠道服務、檔案服務/網路印刷、雲端印刷、數位服務便利店、個人印刷服務。
出版印刷:內容與資料管理服務、數位出版/書店服務、數位出版平台/內容傳播、相簿。
票據印刷:資料處理服務/直郵、客服、資料中心與作業服務。
安全印務:IC卡與RFID/安全機具/安全系統。
電子零組件: 印刷電子/零配件/設計服務。
包裝印刷:智能包裝與標籤/先進與生態友好包裝材料/系統行銷與裝填外包服務。
工業材料:先進功能材料。
居家材料:材料銷售與生態友好材料/生活起居材料及設計服務。

圖1:日本印刷產業2020的發展願景路徑圖
Drupa國際印刷展的印刷技術及產業發展的路徑
我們也綜合Drupa國際印刷展的內容,提出未來印刷業技術及產業發展的路徑如下:
一. 未來技術發展路徑
1. 噴墨印刷3.0來臨:
數位印刷的成本愈效率的競爭性:平版印刷品質/更廣色域/特殊油墨/200米速度/B1及2.8米寬。
差異化、附加價值的應用優勢:非紙基材/光澤度、立體效果、金屬箔及數位後加工設備。
全方位印刷服務領域:商業、書刊、包裝、功能、電子、裝飾用等。
2. 包裝數位印刷的應用:
軟包、紙盒、瓦楞紙箱、有形物體的應用。
數位模切、壓凸、上光及燙金等後加工。
完整包裝數位流程的解決方案。
智能與生態包裝設計:品牌保護、防偽、追溯系統及互動包裝。
創新包裝印刷商業模式。
3. 多渠道傳播與行銷 :
跨媒體傳播與行銷解決方案。
可持續媒體製作和營銷。
IT解決方案介面。
電子紙。
數據庫出版/內容管理系統。
動態評書。
APP解決方案。
4. 印刷4.0及創新服務:
網路印刷與商務平台。
產銷資料雲端管理與互動。
智能與自動化流程,工業4.0應用。
互動、可變、跨媒體及相關數位解決方案。
加值印刷與創新商業模式。
跨領域發展與功能印刷(3D、印刷電子、器官、備件等)。
環保可持續環境。
二. 跨領域發展路徑圖:
1. 商業出版印刷
專案規劃、設計、印前製作、廣告及發行服務。
網路及雲端平台、混和印刷、個人及依需印刷服務。
跨媒體內容製作、傳播與行銷服務、數位看板。
數位及互動出版、數位解決方案與APP製作。
市場營銷與推廣服務、數據探勘與資料庫服務、流程優化及自動化。
倉儲與配送服務。
2. 包裝印刷
包裝專案規劃、設計及包裝系統解決方案。
供應鏈管理服務。
品牌保護、智能包裝與標籤(RFID)、互動及追溯系統(AR、二維碼等)。
防偽技術、先進與生態友好包裝材料、機能包裝系統、輕量包裝。
裝填外包服務。
客製化及個人化包裝、精緻包裝。
流程優化及自動化等。
3. 票據印刷
直郵、資料處理服務、客服、資料中心、可變印紋服務。
廣告及行銷服務、數據分析與服務、消費者行為分析。
外包服務、文件流程管理。
安全及防偽印務。
流程優化及自動化。
IC卡、安全機具。
安全管理系統。
預付卡及支付系統、紅利積點系統、RFID及應用系統、移動支付服務。
4. 工業及功能印刷
3D印刷:原形設計/模具/製造服務
印刷電子:半導體/顯示器/太陽能基板
生醫材料:藥品/器官
陶瓷、玻璃:建築/汽車/消費電子/消費食品
貼合產業:壁紙/地板/木材
紡織業印刷
中國印刷產業「十三五」(2016-2020年)發展規劃路徑
在中國的經濟發展規劃是以5年為一期,印刷產業也是一樣,2016至2020年是中國的第十三期五年的發展規劃。中國印刷業以圍繞產業技術和業態創新方向,提出了「綠色化、數位化、智慧化、融合化」的發展方向,目標產值在2020年達1.4萬億人民幣,重點企業佔總產值的60%以上,綠色印刷產值占總產值的25%,數位印刷年複合成長率超過30%,其重點任務如下:
加快實現創新驅動,打造發展新引擎:推廣綠色節能環保印刷技術、工藝、裝備和材料,推動數位印刷技術在按需出版、按需印刷等領域的創新、應用與普及。
堅持綠色發展道路,增強綠色印刷實效:積極推動綠色產品認證工作,鼓勵企業使用綠色材料和工藝、節能耗、減排放,擴大綠色印刷產品範圍和市場,形成市場倒逼機制,推動產業鏈協同發展。
推動數位網路化發展,提升智慧化水準:推進印刷生產流程資訊化和生產過程自動化。推廣MIS(資訊管理系統)、ERP(企業資源規劃)等資訊化管理手段,加快智慧印廠建設。推動出版物印刷向按需印刷、個性印刷、多媒體融合轉型,推動包裝印刷向創意設計、個性定制、環保應用轉型,支援膠印、網印、柔印等印刷方式與數位元元技術融合發展。
引導擴大產業生態圈,延伸跨界融合領域:鼓勵出版物印刷向按需印刷、資料管理、發行物流、書籍設計和提供綜合解決方案等延伸,支援傳統印刷向文化藝術、創意設計、品牌諮詢、VR(虛擬實境)、AR(增強現實)等領域發展。加強印刷業與高端製造、資訊電子等行業的聯繫,推動印刷技術應用於可穿戴設備、柔性顯示器、光伏產品等領域,實現轉型及跨領域發展。
提升示範特色影響力,促進輻射引領發展:搭建示範企業展示交流、技術創新、對接融資的服務平臺,實現集約發展,打造若干傢俱有國際影響力的服務品牌和龍頭企業;推動印刷產業基地(園區)建設,充分發揮基地(園區)的規模效應,帶動和引領產業集約發展。
提升產業國際競爭力,加快走出去步伐:促進印刷對外加工貿易創新發展,以中國國際全印展、綠色創意印刷展、中國(上海)國際印刷周、北京國際印刷技術展覽會、廣東國際印刷技術展覽會等活動,建設印刷產品和服務國際貿易平臺。
加強產業標準化建設,完善品質管制機制: 積極參與國際印刷標準制定,加快有關標準與國際接軌,加快制訂印刷品質量檢驗監督標準,構建較為完善的印刷產品品質監督檢測制度。
完善監管服務機制,維護有序競爭環境: 修訂《印刷業管理條例》、《印刷業經營者資格條件暫行規定》、《設立外商投資印刷企業暫行規定》等法規規章,建立印刷企業年度報告公示制度,並發揮行業協會的積極性,提高行業治理能力,完善行業治理體系。
中國印刷產業「十四五」(2021-2025年)發展規劃路徑
中國印刷及設備器材工業協會(簡稱印工協),就印刷產業「十四五」發展規劃提出研究報告,認為出版物印刷將保持相對穩定發展,包裝裝潢印刷將較快增長,高附加值印刷產品所占比重將會有明顯提升;年均增長目標微降至3.5%,其中 噴墨印刷、智慧裝備、LED-UV 與EB 電子束固化工藝、環保型洗車水和潤版液、植物性油墨和水性油墨將加速推廣;數位技術、互聯網技術、資訊化技術、自動化技術、智慧化技術將廣泛向行業滲透;跨業經營、供應鏈經營、多元化經營、自動化產線、智慧化裝備、去中心化服務將不斷創新發展;出版物印刷VOCs 源頭治理達標排放將很快突破,包裝裝潢印刷VOCs治理達標排放還需分類施策;成本上升的趨勢不可避免,提高企業經營效益還需在探索新路上有所突破,產業發展還是維持「綠色化、數位化、智慧化、融合化」四化的策略。
我們以許文才教授以印刷工藝技術發展與應用趨勢,來看中國到2025年的產業發展路徑:
綠色化、自動化、資訊化、網路化、融合化、數位化、智慧化是印刷行業發展的必然趨勢,數位化轉型是印刷企業發展的必然選擇。
綠色化是印刷行業可持續發展的前提。水性油墨、大豆油墨、UV油墨等環保型印刷油墨已在印刷企業推廣應用,LED-UV固化油墨已成功應用紙包裝和標籤領域,EB電子束固化技術的應用會越來越廣。
集中供墨、集中供氣系統應用越來越廣泛,無水膠印和柔性版水性油墨印刷等環保印刷工藝的應用會越來越普遍。
單一包裝材料的應用和單一溶劑油墨的凹版印刷工藝,有利於節能減排和包裝廢棄物回收利用;而冷燙印和數位燙印將會逐步替代傳統的熱燙印工藝,無溶劑複合和多層共擠工藝是軟包裝材料複合工藝的發展方向。
數位化是印刷智慧化發展的基礎。色彩管理和印刷過程的資料化、數位化、標準化以及印前、印刷、印後加工過程高自動化,是實現印刷數位化和智慧化的前提。
全自動裝卸卷、裝版、清洗等系統之間的自動化協同工作;全自動張力、套色、智慧作業系統的大範圍應用,將有力促進印刷裝備向數位化轉型,實現互聯互通與數位化生產。
碳粉式靜電成像印刷和噴墨印刷是實現可變資料印刷和網路印刷的主流技術,高速噴墨印刷設備及數位化印後系統的發展將會大大提速。印刷包裝行業要借助數位化轉型提高效率、節約成本,實現行業協同、集約化和平臺化發展。
借助數位化轉型提升企業人才管理能力和工業軟體的集成化能力,逐步實現數位化工廠建設。
要利用全程資料可視以及內外供應鏈資訊化協同,提升國際化競爭力;要借助互聯網平臺提升行業的附加值,並促進新型商業模式創新。
融合化將助力印刷行業快速發展。多種印刷方式互相融合、印刷與其他行業的融合越來越多。通過組合印刷方式,可以將不同的印刷工藝和印後加工方式組成聯線生產,有效提高生產效率。印刷連線生產、印後加工的集成、數位化聯線生產和品質線上檢測的應用會越來越廣。
印刷工藝與電子電路行業相融合,實現RFID智慧標籤的天線和電容等電子器件的印刷。
印刷與浮雕光刻工藝以及資訊網路的融合,將實現包裝物聯網與產品的防偽溯源;印刷與網路的融合,將實現遠端品質監控和故障診斷等。
中國印刷產業「十四五」發展的重點路徑在噴墨印刷、智慧裝備、LED-UV 與EB 電子束固化工藝、環保型洗車水和潤版液、植物性油墨和水性油墨將加速推廣;數位技術、互聯網技術、資訊化技術、自動化技術、智慧化技術將廣泛向行業滲透;多業態經營、供應鏈經營、多元化經營、自動化產線、智慧化裝備、去中心化服務將不斷創新發展;出版物印刷VOCs 源頭治理達標排放將很快突破,包裝裝潢印刷VOCs治理達標排放還需分類施策;成本上升的趨勢不可避免,提高企業經營效益還需在探索新路上有所突破。
盛逢台北市印刷商業同業公會75周年紀念,茲以此文祝賀生日快樂、會務順利,也敬祝台北市印刷商業同業公會所有理監事,事業興隆、幸福喜樂。