中國印刷產業技術發展路線圖(2016—2025),是中國印刷及設備器材工業協會花約2年的時間,凝聚約130位業界專家及學者的參與彙編而成,為提供產業結構性改革及轉型升級,編寫的一部中國印刷產業未來十年發展方向和基本路徑的產業規劃綱要,也明確提出未來10年的發展路線為“印製方式多樣化,生產過程綠色化,技術支撐網路化,裝備製造智慧化,服務產業專業化”等35字,而針對路線圖的技術體系劃分為“印刷傳媒產業、包裝印刷產業、印刷製造產業、數位印刷產業、綠色印刷產業、印刷設備與器材產業”等六大產業板塊,也描述未來產業發展方向是“智慧引領、資訊支撐、融合創新、服務增值、智慧印刷、綠色發展”等24字。
這本路線圖,也清楚的描述全球及中國印刷媒體市場現況及發展趨勢,也整理產業環境的變化,整合傳統印刷技術(PT)、資訊與通信技術(ICT)及裝備製造技術(MT)發展產業核心競爭力(表1),並分析印刷媒體相關的產業鏈的發展與演進,考慮到政府的政策性規劃及企業的經營變革方向等背景,才針對產業部門不同技術體系來探討個別發展的路線圖,比較我們看過的歐洲及日本印刷媒體產業到2020年的發展路線圖,是更完整及更系統化的呈現中國印刷業未來發展的方向,而難能可貴的是這部路線圖內含200多張圖表,來凸顯相關的數據、趨勢及內涵,這讓讀者更容易及完整了解相關的內容外,也發揮學術價值及技術參考的功能,以下的摘要給大家了解中國未來10年的印刷技術發展方向,這對台灣及其他國家關心印刷媒體產業發展的朋友,都是值得關注的一件事。

表1.印刷媒體產業發展與核心競爭力架構
印刷傳媒產業
據Ovum公司在2015年發布的數位消費出版預測,提到到2020年以報紙、書籍及雜誌三大行業的收入,美國業者的數位收入為42%,英國業者為37%,而全球業者將由2015年的14%增至2020年的24%,全球業者年度複合成長約13%,以中國來言報紙印刷自2011年後就持續下降,三年內下降15%,書刊總印量還保持增長,但雜誌自2012年後也持續下滑,這都是因為網路及數位技術帶來的閱讀與廣告由紙媒體轉移到網路、移動等新媒體所致。
傳統的紙傳媒產業鏈架構在內容編輯、印刷流程製作與印刷品的發行,但在數與網的環境時代,新的傳媒產業架構內容與數據為王的核心,產業鏈含內容生產(數位資源池)、雲平台建設(內容端、雲端、服務與安全解決方案)、O2O跨媒體傳播(紙、網路、移動等媒體)及增值服務等,相關的技術將架構在端(生產與服務)、網(連接、物流、信息)、雲(內容、平台與數據)來形成產業的發展與營運,這生態圈將環繞內容採集、處理、儲存、管理、傳播與呈現等全方位及多元方式發展,在路線圖書中有關印刷傳媒產業章節中有關技術相關的內容如表2。
包裝印刷產業
依Pira統計資料,2015年全球包裝市場規模約8390億美元,比2014年成長約3.3%,預測到2020年成長到9970億美元,年均成長約3.5%;2014年亞洲占37%的消費額,2013-2018年的年均成長率高達6%;中國包裝印刷產業在2009年突破1萬億元,到2014年的產值達到14,800億元,占總印刷產值的75%。
就國際紙箱紙盒的印刷產業發展趨勢,含小型化包裝、個性化訂製將成為新潮流,可變及互動技術與新材料應用讓包裝功能升級,包裝領域朝裝飾印刷(如傢俱、展示架等)擴展,包裝設計的創新,網購帶來的商機,維繫瓦楞紙將成為熱點,經營機制的創新發展,綠色與可持續發展等;而產業技術發展方向包括印刷器材(印刷機材、油墨、黏合劑等)、印刷設備與工藝(數位印刷機、UV-LED、印後加工連動設備、全自動檢測設備、整廠全面解決方案、電子軸技術、預印技術等),而有關2015-2025年紙盒印刷的發展路線圖如表3:

表三. 2015-2025年紙盒印刷的發展路線圖
2014年中國軟包印刷產值約1100億元,使用的基材中,BOPP占約36.5%,BOPET占14.5%,紙張占約15.8%,AL占約7.4%,LDPE占約10.3%,其餘基材占約15.5%,油墨年用約20萬噸量,黏合膠黏用量約23萬噸。就軟包發展趨勢將以創新、綠色、減排為主題,以功能性、綠色環保、安全性食品智能化、防偽等軟包裝為發展趨勢,在技術發展方向是以軟包裝基材、油墨、黏合劑、軟包裝工藝設備、軟包裝節能技術、軟包裝信息化與工業化融合等為核心,相關的產業發展路線圖如表4。

表4.軟包產業發展路線圖
據AWA諮商公司資料,2013年全球標籤產值約840億美元,較2012年成長約4.5%,其中濕膠標籤占37%、不乾膠占37%、套筒及收縮標籤占19%、模內標籤占2%、其他標籤占5%;2015年中國標籤產值約350億元,其中不乾膠占50%,濕標籤占40%,模內標籤占0.25%,其他占9.75%;就產品發展趨勢,薄膜類標籤、RFID標籤、智能標籤、功能性標籤都是未來發展的方向,而技術發展方向包括柔性版、凸版製版使用CDI製版技術、柔版及數位印刷將成為主流、而組合印刷技術有較高品質、效率、成本多種優勢。

表4.軟包產業發展路線圖
數位印刷產業
未來數位印刷的發展很清楚的是噴墨為主流,以2013年全球噴墨印刷市場年約27億歐元,較2008年的年均成長約15.3%,2016年的Drupa國際印刷展也證明這趨勢,除了看到B1寬幅、每分鐘200米速度、膠印品質、特殊油墨及可變印刷、數位後加工的特色,與平版印刷機比較已有足夠的競爭力,而未來噴墨印刷機的應用領域已再擴大,商業、標籤及戶外廣告印刷外,出版、軟包、紙盒、瓦楞紙箱的應用在2017年後將逐漸擴大,另外噴墨印刷用於工業相關領域(表5),包括紡織、非紙基材、建材、汽車、3D、電子、生物製藥等應用,也都快速的增加,以噴墨技術為主流的數位印刷已確認。

表5.全球工業印刷市場(百萬美元)
資料來源:PIRA
噴墨印刷的發展趨勢包括綠色環保、智能化、工藝融合及數位服務的特色,其關鍵技術的發展在噴墨控制(噴頭、數據傳輸與處理等)、數據處理及前端相關軟件、供墨系統、噴墨打印頭、裝備製造工藝等;而噴墨印刷的商業模式包括按需印刷(POD)與平台化的經營等,才是業者應用噴墨印刷成功與否的關鍵,噴墨印刷的未來發展路線圖如表6。

表6. 噴墨印刷的未來發展路線圖
資料來源:PIRA
印刷製造產業
印刷製造產業指的是印刷電子與3D印刷產業,印刷電子指的是印刷技術用於太陽能、薄膜開關、醫療、RFID、觸摸屏、電路板及汽車產業等, 以HIS Display Bank的報導,僅針對顯示、能源、智能產品、照明及其他五類的印刷電子,2013年全球市場規模約33億美元,到2020年成長到243億美元,年均成長約33%,且估計亞太區占54%;中國在印刷太陽能電極生產產能占全球51%,在RFID的電子標籤市場也占全球第三,而印刷觸摸屏也是發展的重點,不過現在以噴墨印刷直接應用到這些產業都還在起步階段。
就印刷電子市場發展趨勢,最具重要的是大尺寸顯示器與照明,其次是印刷傳感器、光伏、電池與RFID標籤,而技術發展的趨勢是由平台式印刷向模塊化卷到卷的印刷發展,印刷精度從微米級到奈米級精度發展,同時由部分印刷向全印刷方向發展,由輕薄特徵產品向柔性可彎曲、可捲曲、可折疊、透明、可伸縮以及可穿載方向發展,目前韓國已將印刷電子作為國家科技戰略,其2014-2025年的印刷電子發展路線圖如表7。但印刷電子發展還是有很多的問題,這包括數位印刷缺少核心的噴頭及控制技術、缺少高精度印刷技術與設備、卷到卷複合多層印刷工藝技術與設備,加上電子油墨價格高昂、電子油墨的環保問題、電子功能材料油墨化、電子油墨的系統化發展及相互匹配性、生產管理水平不足,材料批次穩定性差等問題。

表7. 韓國2014-2025年的印刷電子發展路線圖
3D印刷其實是一種增材製造的技術,依IDTechEx的數據顯示,2011全球3D產業市場規模約17.1億美元,2014 年市長達到20億美元,2019年市場將達25億美元,而2025年市場可達40億美元,這市場包括原材料處理、設備製造、及產業服務等,而市場應用在汽車約18%,消費性電子約21%,醫療約16%,航天約10%,工業設備約13%,科研約8%,其他約14% ;而3D技術相關專利,美國占約38.7%,日本約20.3%,韓國約8.5%,中國僅約1.38%,就技術發展趨勢,打印技術包括立體光固化成型技術(SLA)、熔融沈積(FDM)、噴墨黏合、激光燒結等,另打印材料是關鍵,基本涵蓋金屬、陶瓷、塑料、橡膠及生物、半導體、石墨烯碳新興材料,產業應用與融合相關產業是支撐3D發展的重要關鍵,有關3D產業在個別行業的發展應用趨勢路線圖如表8。

表8. 3D產業在個別行業的發展應用趨勢路線圖
綠色印刷產業
綠色印刷指的是印刷品本身、印刷材料、工藝與材料的使用、印刷生產製程、印刷品的使用、回收處理及循環利用對環境無害或損害最小,節約資源與能源、保障消費者和員工健康的印刷方式,及印刷從設計、原材料選擇、印刷生產、使用、回收等整個生命週期均應符合環保要求,所以綠色印刷是產業鏈的系統化管理工程;在中國印刷業已列入國家大氣污染防治的重點行業,包括原材料與印刷車間的VOCs排放都有管制標準,對凹印乾燥耗能高的管理與回收、相關技術與設備,廢棄物管理等,政府都建立相關的標準來管理與關注,所以以環保材料、節能、減排(氣、液、廢棄物等)、增效(設備提升)、環保體系來達成綠色印刷的目標。
就綠色印刷技術發展的趨勢,環保材料包括使用免沖洗、無水及奈米平版版材、免膠片的柔性製版較環保的凹印及網印製版等,朝著植物油化、水性及能量固化的油墨使用;在節能技術使用智能控制設備、環保乾燥設備及能效評鑑與監測技術來達成節能目標;在減排上,油墨固化技術與設備的使用、綠色印刷設備的環保性能定量化、印刷生產環境保護設備、包裝印刷廢棄物處置及回收利用等;而印刷增效的做法包括數位化工作流程、印刷服務工程、增值印刷及印刷設備再製造及綠色化等;環保體系包括綠色印刷生產鏈構建、綠色印刷認證和管理等。2015年起,中國各省對印刷企業開始徵收VOC排放收費,尤其是包裝企業是主要的目標,針對2016-2025年印刷業VOCs治理的路線圖如表9。

表9. 2016-2025年印刷業VOCs治理的路線圖
印刷設備及器材產業
2015年全球印刷設備市場規模約249億美元(表10),其中單張平版機約53億美元、數位印刷設備約58億美元(噴墨機約34億美元及激光數位機約24億美元),柔印機約28億美元等;估計到2020年達約27 5億美元,年均成長率約0.9%,主要成長還是來自於數位印刷機,年均約4.6%,傳統的平版、凹版、網版都呈現明顯的衰退。

表10. 2015-2020年全球印刷設備市場規模(單位:億美元)
就印刷設備技術發展趨勢分析,向高速、高效、高精度、高自動化及數位化、高智能化、網路化發展,向可擴展、資訊化技術及其他工藝整合,而綠色也是必然要考慮的重點;就後加工設備的技術發展也是朝著精度、數位、智能、網路化發展,尤其在數位加工(模切、燙金、上光及壓凸等)與印刷設備聯機也是發展的方向;其他關注的技術包括無線膠裝聯機及數位膠裝機、高精度成像製版設備、數位化精準刮墨系統、自動化視覺質量檢測系統等;而在印刷器材的技術發展,集中在綠色版材及油墨是最受關注的。
蘊育智慧印刷產業生態已是業界共同關注的議題,這包括數位化、網路化、智能化、綠色化是印刷設備業者技術發展的根本途徑,有智能設備及環境才可建設智能印刷工廠,智能印後,才會有全數位印刷生產流程,再加上智能物流、完整的資訊管理系統及雲端印刷服務平台,這才有完整的智能化營運體系。但這些理想的實現是需要產業間的協同作業才可能成功,2016年Drupa印刷展的設備廠商很明顯地體會產業聯盟及協同作業的重要性,未來的整體印刷產業相關產、官、學、研等及業者都必須重視的問題。
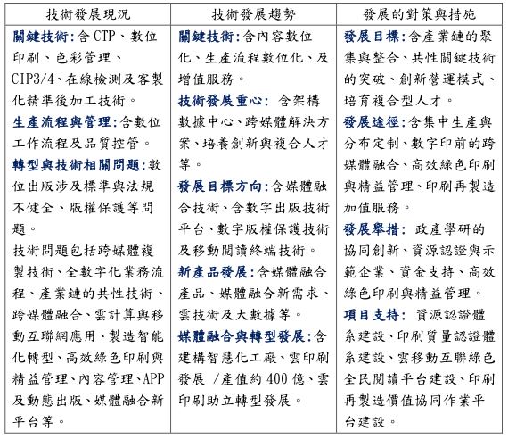
最後就2016-2025年中國印刷產業技術發展線路圖總結如表11。

表11. 2016-2025年中國印刷產業技術發展線路圖
後記:以上相關內容都來自於「中國印刷產業技術發展路線圖(2016-2025)」摘錄而來,特別感謝中國印刷及設備器材工業協會 陸長安先生組成的編輯團隊花兩年時間整理,這對印刷產業的未來發展提出很精闢的見解,貢獻良多,同時也感謝陳景銘先生在海南演講有關路線圖的資料,對此篇摘要內容給很多的啟發。